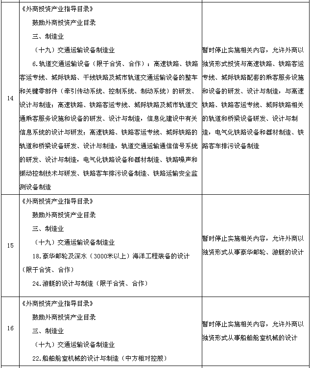
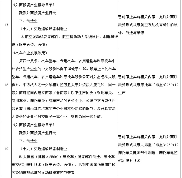
中國政府網28日消息,為適應在中國(上海)自由貿易試驗區進一步擴大開放的需要,國務院決定在試驗區內暫時調整實施《中華人民共和國國際海運條例》、《中華人民共和國認證認可條例》、《鹽業管理條例》以及《外商投資產業指導目錄》、《汽車產業發展政策》、《外商投資民用航空業規定》規定的有關資質要求、股比限制、經營范圍等準入特別管理措施(目錄附后)。
國務院關于在中國(上海)自由貿易試驗區內
暫時調整實施有關行政法規和經國務院
批準的部門規章規定的準入
特別管理措施的決定
國發〔2014〕38號
各省、自治區、直轄市人民政府,國務院各部委、各直屬機構:
為適應在中國(上海)自由貿易試驗區進一步擴大開放的需要,國務院決定在試驗區內暫時調整實施《中華人民共和國國際海運條例》、《中華人民共和國認證認可條例》、《鹽業管理條例》以及《外商投資產業指導目錄》、《汽車產業發展政策》、《外商投資民用航空業規定》規定的有關資質要求、股比限制、經營范圍等準入特別管理措施(目錄附后)。
國務院有關部門、上海市人民政府要根據上述調整,及時對本部門、本市制定的規章和規范性文件作相應調整,建立與進一步擴大開放相適應的管理制度。
國務院將根據試驗區改革開放措施的實施情況,適時對本決定的內容進行調整。
附件:國務院決定在中國(上海)自由貿易試驗區內暫時調整實施有關行政法規和經國務院批準的部門規章規定的準入特別管理措施目錄
國務院
2014年9月4日
(此件公開發布)
附件
國務院決定在中國(上海)自由貿易試驗區內
暫時調整實施有關行政法規和經國務院
批準的部門規章規定的準入特別管理措施目錄







